2022年涂料顏料行業主要相關標準匯總
摘要:編者按:2022年涂料顏料行業標準化工作以習近平新時代中國特色社會主義思想為指導,全面貫徹黨的二十大報告精神,完整、準確、全面貫徹新發展理念,加快構建新發展格局,堅持把《國家標準化發展綱要》落到實處,深化標準化改革創新,著力提升標準質量效益,加強標準國際化工作,進一步構建推動高質量發展的標準體系。
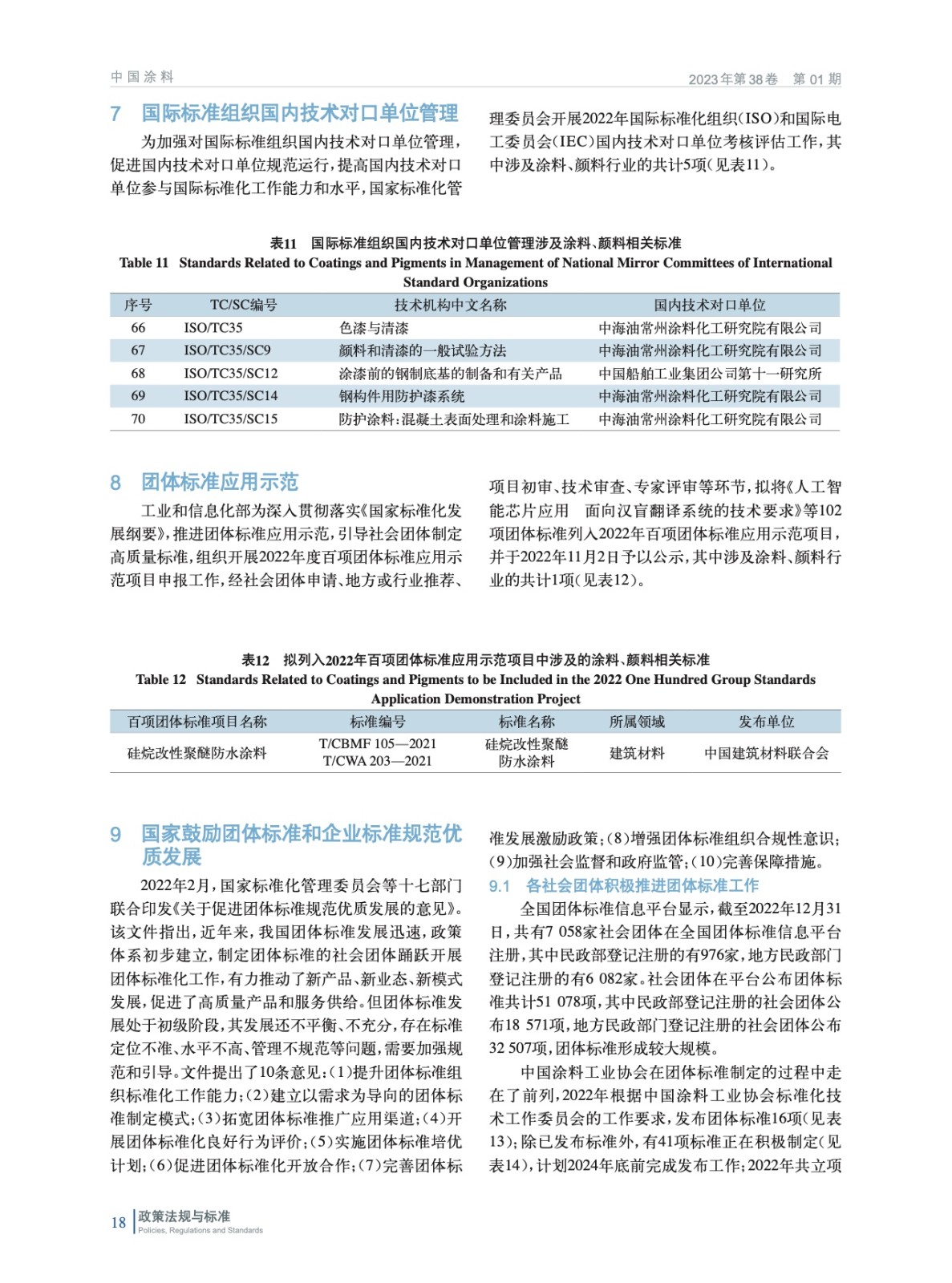
本文系作者@齊祥昭,李 力 授權中國涂料網發表,并經中國涂料網編輯,未經允許不得轉載,如需轉載請聯系chinacoatingnet@vip.163.com










