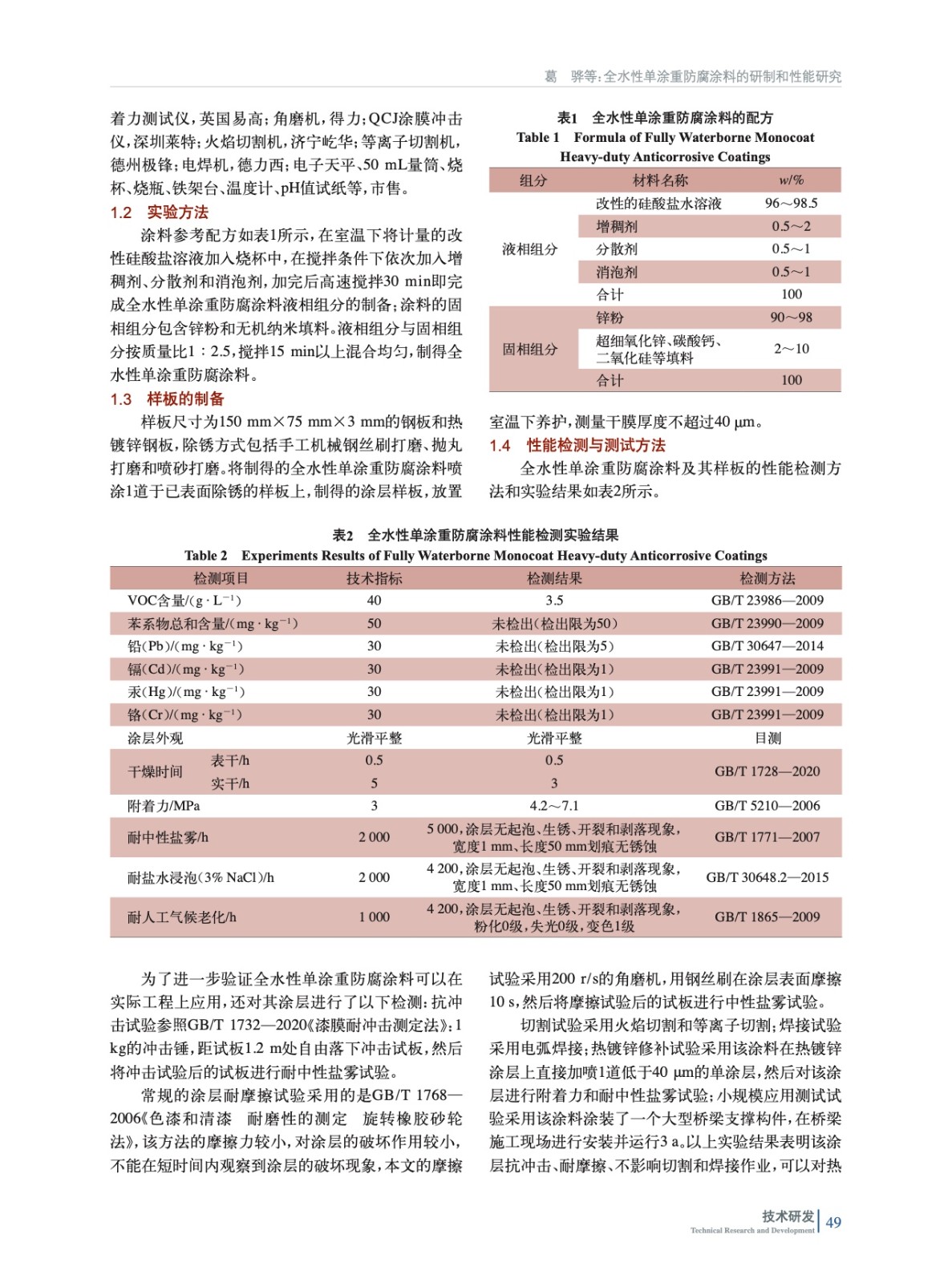
全水性單涂重防腐涂料的研制和性能研究
摘要:研究開發了一種全水性單涂重防腐涂料,其VOC含量為3.5 g/L,無苯系物和鉛、鎘、汞、鉻有毒重金屬;1道低于40 μm的單涂層耐中性鹽霧時間5 000 h,耐鹽水浸泡時間4 200 h,耐人工氣候老化時間4 200 h;不同表面除銹方式條件下,涂層都表現出優異的附著力和防腐性能;涂層耐摩擦、抗沖擊、機械性能優異;涂層不影響切割和焊接作業;涂料可以對熱鍍鋅涂層進行修補涂裝,并提高其防腐性能;制作的大型橋梁支撐構件,使用3 a涂層無生銹現象。
本文系作者@葛 驊,李 政,曹 晗,陳根輝,桂 宙,陳仙輝 授權中國涂料網發表,并經中國涂料網編輯,未經允許不得轉載,如需轉載請聯系chinacoatingnet@vip.163.com







