水性炭黑色漿的生產研磨工藝對水性涂料配方產業化的影響
摘要:對水性涂料產業化過程中,水性無樹脂色漿研磨工藝進行系統性的研究,主要考察了水性無樹脂炭黑色漿預分散的生產設備和工藝,研磨設備、研磨介質及其填充量,研磨過程的研磨流量、研磨時間、研磨溫度、色漿黏度和預分散漿液靜置時間等工藝參數對色漿研磨效率和穩定性影響。研究結果對水性涂料從實驗室配方快速向產業化生產轉化和對水性涂料生產企業完善生產質量管理體系具有指導意義。
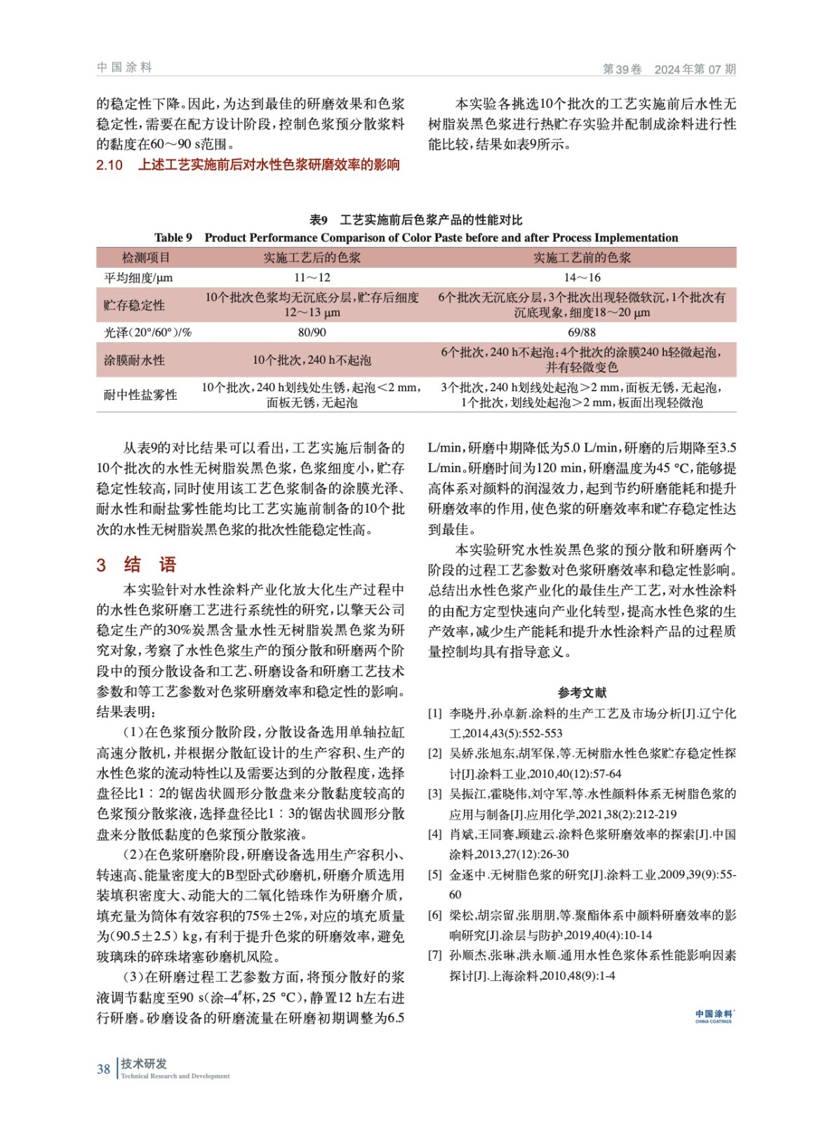
本文系作者@姚 煌,王榮芳,許昭展,謝 唯,許奕祥,阮德亮,陸盛邦 授權中國涂料網發表,并經中國涂料網編輯,未經允許不得轉載,如需轉載請聯系chinacoatingnet@vip.163.com








