
為貫徹落實《“十四五”工業綠色發展規劃》《工業領域碳達峰實施方案》,各省份積極響應并分別發布了依據本地區特點制定的相關政策,為激勵工業企業積極進行綠色工廠、綠色設計產品、綠色園區創建和申報,大部分地區政府對于入選國家級綠色園區、工廠名單的企業給予一次性獎勵100萬元,部分城市的獎勵金額更是達到了1000萬元。
以下為綠色工廠相關內容介紹及各省市綠色工廠補貼內容匯總。
一、什么是綠色工廠?
綠色工廠是指實現了用地集約化、生產潔凈化、廢物資源化、能源低碳化的工廠。綠色工廠是制造業的生產單元,是綠色制造的實施主體,屬于綠色制造體系的核心支撐單元,側重于生產過程的綠色化。
綠色工廠是對工業企業在節能環保、綠色發展等方面處于行業領先水平的一種實力體現,是由各級工信部門逐級評定上報,評定后有資金獎勵或政策扶持,對企業發展有推動作用的助推劑。
綠色工廠分為國家級、省級和市級三個層次,國家級申報評選全流程是由工信部主管,由各級工信部門逐級上報,最終工信部進行評定。工業和信息化部已公布六批綠色工廠示范企業名單,認定綠色工廠共2783家,涉及到紡織、鋼鐵、建材、化工等多個重點耗能行業。

工信部公示國家級綠色工廠數量
二、為什么要申報綠色工廠?
發展綠色工廠是順應全球綠色發展的大趨勢,符合國家政策導向。
1、可提高綠色示范企業形象、知名度和影響力;
2、有助于提升企業對綠色制造的管理水平,實現綠色和可持續發展;
3、入選國家綠色工廠并獲得綠色工廠牌照,可享受環保免檢,不限產,不限電等好處;
4、可作為企業綠色集成改造升級的基礎,享受后期更大的實惠;
5、享受國家相應的政策支持和省級、市級、區級獎勵資金,企業最終可得到獎勵資金可達幾百萬元。

綠色工廠申報流程圖
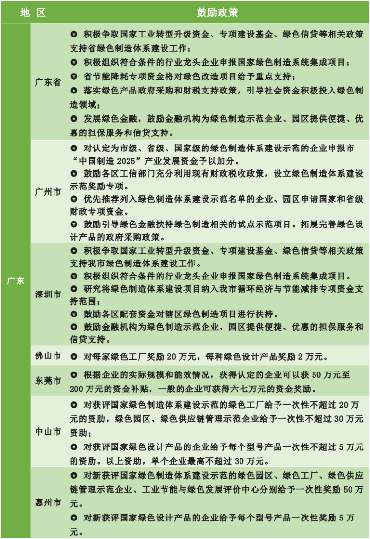
三、各地市激勵政策匯總












分享好友
