中涂協(2024)協字第017號
各會員單位、相關企業:
2024年是全面貫徹黨的二十大精神,是新中國成立75周年,是實現“十四五”規劃目標的關鍵一年,全面落實國家低碳綠色環保高質量發展理念,堅決打好“綠水青山藍天保衛戰”,突破綠色工業涂料涂裝應用瓶頸,中國涂料工業協會綠色工業涂料涂裝分會將于2024年6月3-5日在江蘇省常州市召開中國涂料工業協會綠色工業涂料涂裝分會年會暨2024中國綠色工業涂料涂裝交流合作大會。同期召開中國涂料工業協會綠色涂料涂裝分會理事會。
常州是中國東部地區的重要經濟中心,常州的經濟以工業為主,特別是電子信息、裝備制造、新材料等行業發展迅速。常州市的工業涵蓋了高端裝備制造業、新材料產業、新能源產業、生物醫藥產業、汽車及零部件產業鏈、碳材料產業鏈等多個領域。這些產業的發展為常州的經濟增長和就業創造了巨大的貢獻,使常州成為全國制造業的重要中心之一。此次會議將邀請工業涂料涂裝及綠色工業涂料產業鏈的重點企業進行供需對接交流。將圍繞“低碳環保,綠色涂裝在行動”主題,分析研討未來綠色工業涂裝的創新發展,探討綠色工業涂料涂裝行業轉型升級、低碳環保、科技創新、高質量可持續發展之路,以工業涂料新技術、新材料、新工藝助力綠色工業涂料涂裝技術創新發展。會議同期將進行綠色涂料涂裝成果展示及涂裝工藝技術研討活動。現就會議相關事宜通知如下:
一、組織結構
主辦單位:中國涂料工業協會
承辦單位:中國涂料工業協會綠色工業涂料涂裝分會
聯合承辦單位:山西華豹新材料有限公司
常州市涂料協會
主協辦單位:廣州集泰化工股份有限公司
協辦單位:浙江維成新材料有限公司
武漢九西新材料有限公司
支持單位:江蘇省涂料行業協會
河北晨陽工貿集團有限公司
馬鞍山采石磯涂料有限公司
二、會議信息
會議主題:低碳環保,綠色涂裝在行動
會議時間:2024年6月3-5日
6月3日全天 報到
6月3日下午 中國涂料工業協會綠色涂料涂裝分會第二屆三次理事會擴大會議
中國涂料工業協會綠色涂料涂裝分會第三屆一次理事會
6月4-5日 2024中國涂料工業協會綠色工業涂料涂裝分會年會
中國綠色工業涂料涂裝交流合作大會
會議同期舉行綠色工業涂料涂裝成果展示及涂裝工藝技術交流活動。
會議地點:常州白金漢爵酒店(江蘇省常州市武進區東方東路227號東方路與大明路交叉口東南側)
酒店聯系人:王經理13585459555
三、會議內容
1.我國綠色工業涂料涂裝技術及市場現狀和未來發展趨勢。
2.綠色工業涂料涂裝的先進技術、先進工藝及應用前景。
3.綠色工業涂料涂裝低碳環保新工藝、新技術、新應用、新產品。
4.綠色工業涂料涂裝領域新國際法律及法規、標準的解讀、影響及應對措施。
5.綠色工業涂料及涂裝發展瓶頸及解決方案。
6.船舶、集裝箱、鉆井平臺等水性涂料配方設計、涂裝工藝及應用探討。
7.飛機、城市輕軌、鐵路機車、汽車等水性涂料配方設計、涂裝工藝及應用探討。
8.軍工裝備、核電廠、煉油廠等水性涂料配方設計、涂裝工藝及應用探討。
9.綠色工業涂料涂裝成果展示及涂裝工藝技術交流活動。
10.綠色工業涂料制造企業及涂裝企業對接交流活動。
四、參會單位及人員(企業及單位負責人)
1.中國涂料工業協會領導;
2.中國涂料工業協會綠色工業涂料涂裝分會會員單位;
3.工業涂料企業、涂裝企業及上下游產業鏈制造企業;
4.相關國家部委、科研院所、研究機構、行業協會(商會、學會);
5.工業涂料涂裝應用企業;
6.工業涂料生產制造企業;
7.從事工業涂料涂裝研究的科研院所、產學研用相關單位。
五、會議聯系
趙中國 13717589022
程 平 13935165361
李婉琳 15140008286
朱 江 13311291701
E-mail:hycncia@vip.163.com
傳 真:010-62256821
六、費用及報名
1.收費標準(含會議資料、會議用品)
會員企業:1500元/人;非會員企業1800元/人。
2.住宿費自理(會議統一安排):
標準大床包間398元/間/天,合住拼房199元/床/天。
3.報名及匯款
請參會人員將回執表傳真或發郵件到中國涂料工業協會(具體見會議聯系),會務費需要提前以匯款方式繳納注冊,現場不接受交費注冊。請于2024年5月28日之前匯款,匯款賬號信息如下:
戶 名:中國涂料工業協會
開戶行:工商銀行北京六鋪炕支行
賬 號:0200022309014431804
中國涂料工業協會
2024年04月16日
關于召開2024中國綠色工業涂料涂裝交流合作大會的通知.pdf
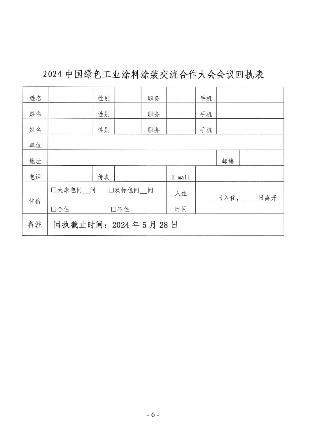
2024中國綠色工業涂料涂裝交流合作大會會議回執表








分享好友
